ケアーズ橋本 医療関係者様向けサイト ☎︎ : 042-700-0024

HOME | 一般事業主行動計画

一般事業主行動計画

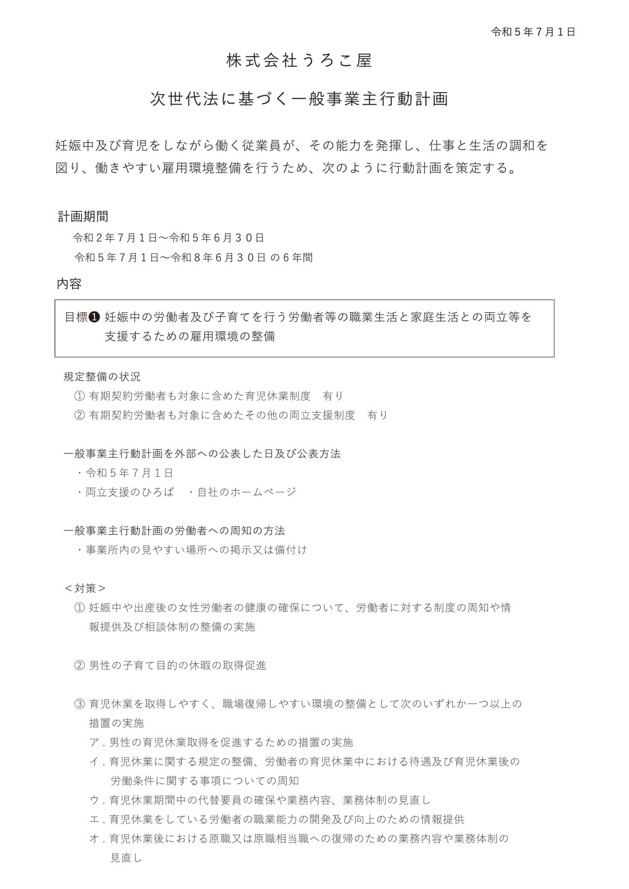
 株式会社うろこ屋は、ケアーズ訪問看護リハビリステーション橋本の運営会社です。うろこ屋は「次世代育成支援対策推進法」に基づき「一般事業主行動計画」を公表します。


妊娠中及び育児をしながら働く人、働きたい人のために厚生労働省が進めている「一般事業主行動計画」というものがあります。株式会社うろこ屋はこの程「一般事業主行動計画」を策定・神奈川県労働局に届け出ることにより、さらに働きやすい職場づくりに取り組むことを明確にしました。その内容は以下となります。

株式会社うろこ屋_一般事業主行動計画01
 
株式会社うろこ屋_一般事業主行動計画02

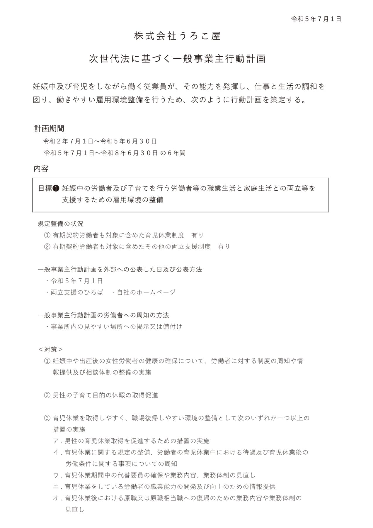
 株式会社うろこ屋は、ケアーズ訪問看護リハビリステーション橋本の運営会社です。うろこ屋は「次世代育成支援対策推進法」に基づき「一般事業主行動計画」を公表します。


妊娠中及び育児をしながら働く人、働きたい人のために厚生労働省が進めている「一般事業主行動計画」というものがあります。株式会社うろこ屋はこの程「一般事業主行動計画」を策定・神奈川県労働局に届け出ることにより、さらに働きやすい職場づくりに取り組むことを明確にしました。その内容は以下となります。

株式会社うろこ屋_一般事業主行動計画01
 
株式会社うろこ屋_一般事業主行動計画02